职防人注意了!
放射卫生的小伙伴尤其注意!
从今年的3月1日起
《工业探伤放射防护标准》等
3项国家职业卫生标准
将正式实施!
2022年11月,国家卫生健康委发布通告(国卫通〔2022〕10号):
一、强制性国家职业卫生标准
gbz 117—2022 工业探伤放射防护标准(代替gbz 117—2015、gbz 132—2008、gbz 175—2006)
二、推荐性国家职业卫生标准
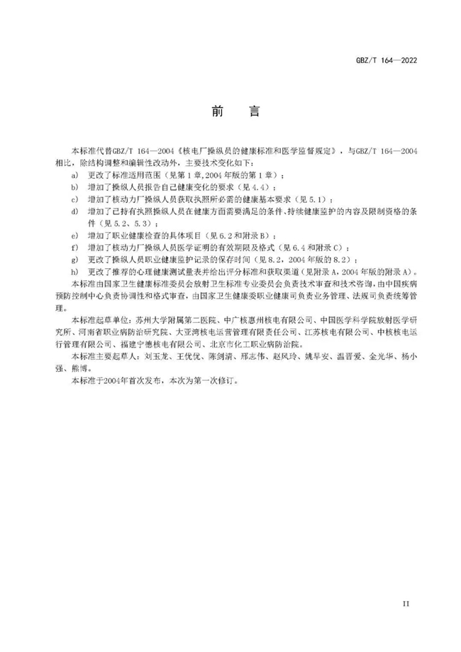
gbz/t 164—2022 核动力厂操纵人员健康标准(代替gbz/t164—2004)
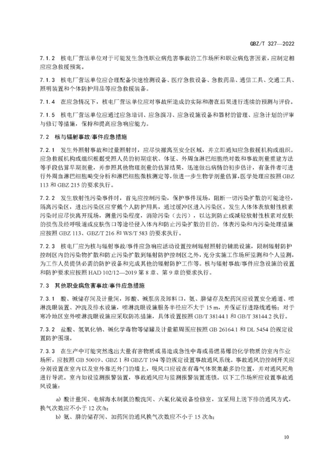
gbz/t 327—2022 核电厂职业病危害预防控制标准
上述标准自2023年3月1日起施行,gbz 117—2015、gbz 132—2008、gbz 175—2006、gbz/t164—2004同时废止。